Urology: Testicular Torsion

Kieran Clement - FRCSEd (Urol): Consultant Urological Surgeon at NHS Tayside.

Kieran Clement

Testicular torsion is a common urological surgical emergency caused by twisting of the testicle in the scrotum. This twisting affects the blood supply of the testicle putting it at risk if not promptly treated. It occurs in around 1 in 4000 males under the age of 25 each year.

To address these issues and provide a reference for standard practice, a British Association of Urological Surgeons (BAUS) and British Urology Researchers in Surgical Training (BURST) joint consensus guideline for scrotal exploration technique and decision making for undertaken and published in 2022. A structured and validated method was used asking paediatric surgeons, urologists and general surgeons to score a number of statements to determine how much they agreed or disagreed with each statement. Two hundred statements over two rounds were scored by 16 surgeons over a range of topics including consent, assessment under anaesthetic, initial incision, intra-operative decision making, medical photography, testicular fixation technique, closure, documentation, logistics and follow up of patients’ after scrotal exploration 

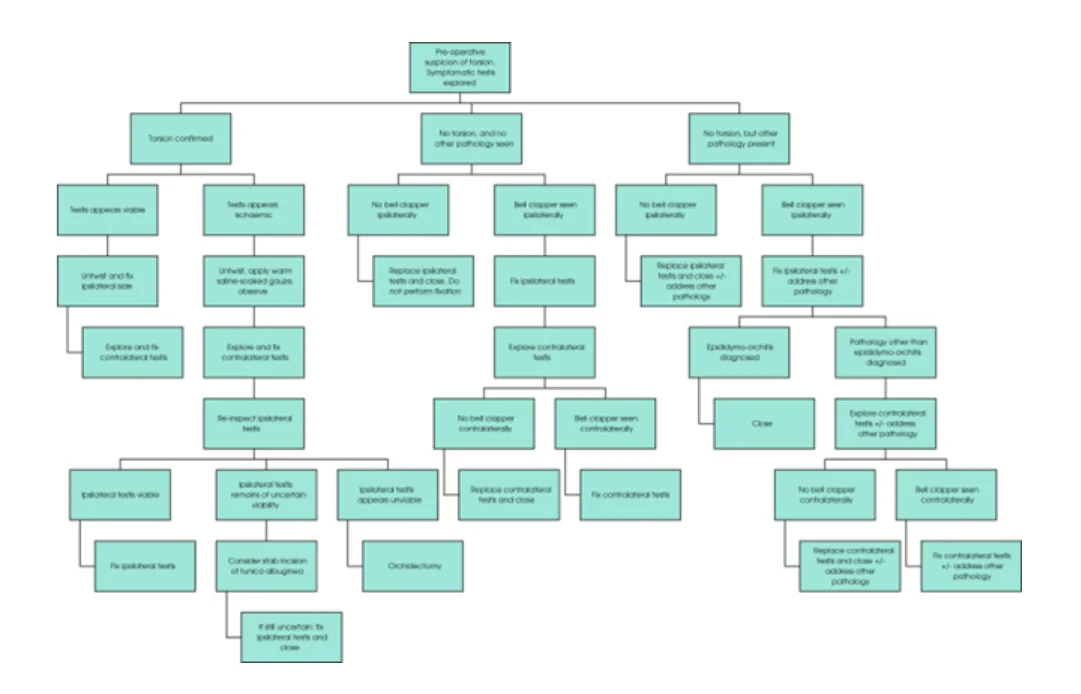
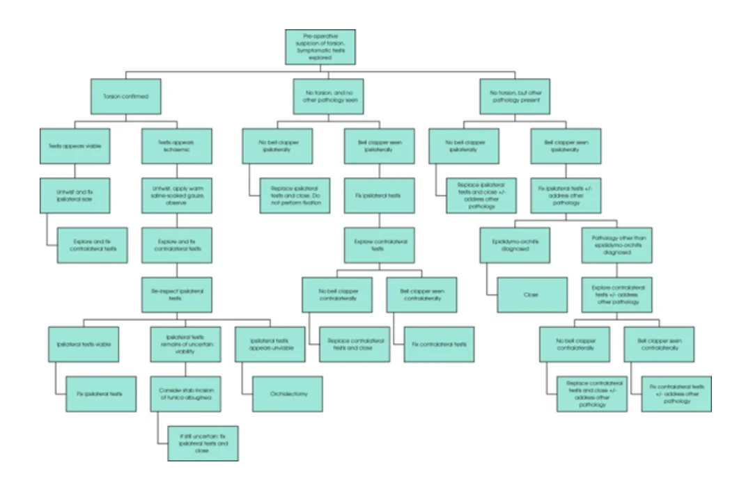
Key recommendations found during this process included discussion of the possibility of orchidectomy (removal of the testicle) during the consent process, and the possibility of an infection of the affected testis or wound requiring antibiotics. If after the examination under anaesthesia prior to starting the operation, the index of suspicion of testicular torsion is lower than previously thought, then the surgeon should still proceed to scrotal exploration as planned. A flow chart guiding decision making dependent on intra-operative findings has been designed and is shown below (Figure 1). If no torsion is present on exploration and bell clapper deformity is absent (abnormal lie of the testicle), the testis should not be fixed. When fixing a testis using sutures, a three- or four-point method is most common in those aged 12 – 18 years. The current ‘gold standard’ investigation and treatment is an operation called scrotal exploration. This allows diagnosis of the twisted testicle, untwisting and ‘fixation’ (stitching the testicle in place to prevent future twisting), usually along with the other testicle. 

Despite testicular torsion being relatively common, there is a lack of published research or guidelines to inform best practice in it’s management. Furthermore, findings during the operation can vary and sometimes be ambiguous meaning surgeons need to make a series of sometimes complicated decisions. This is highlighted by previously published surveys of surgeons’ demonstrating wide variability in technique preferred for testicular fixation, synchronous procedures carried out, and how to proceed if no torsion is fou eptable and non-absorbable sutures are preferred over absorbable sutures. 

Testicular Torsion

The guidelines highlighted that these were recommendations made for a typical patient and the most typical scenarios which a surgeon may encounter, and that there may be other situations not covered. Furthermore, the lack of longterm follow up data in the published literature was emphasised, as well as the potential for future research related to the utility of ultrasound for diagnosis for testicular torsion. 

These consensus recommendations provide best-practice guidelines for the conduct of scrotal exploration for suspected testicular torsion and can be used by clinicians in the management of this important urological emergency.